An optical module (e.g., QSFP-DD, OSFP) is a detachable, standardized component that plugs into the optical port of a switch or server and connects via patch cords to fiber. While AOC interconnect cables integrate simplified optical modules at both ends, AOC is an integrated, non-detachable, fixed-length solution.
Flexibility: The optical module + fiber solution is the most flexible. Modules can be replaced/upgraded individually, and fiber length/type can be customized. It suits all scenarios from short to long reach.
Reliability/Cost: AOC reduces pluggable interfaces, avoids optical port contamination, and offers higher reliability but sacrifices flexibility. For applications within 30 meters, its total cost is typically lower than the combination of pluggable modules + patch cords.
DAC/AEC/ACC: Operate on a completely different principle (no optical-electrical conversion). They are only suitable for short-reach interconnects within 7m, offering significant cost advantages. They complement, rather than replace, optical modules.
| |
| 400G 800G High Speed Drive Circuit Desgin | Finished 400G QSFP-DD Optical Module |
Selection and Application:
In data center high-speed interconnects, optical modules+ fiber, AOC, and various copper cable solutions form a complementary technology matrix. Understanding their differences is the prerequisite for making the correct choice.
Traditional Optical Module Solution: Consists of independent optical modules and fiber. Users can swap modules to adjust bandwidth/rate, offering strong flexibility. However, this solution has more connection points, potentially introducing signal attenuation and transmission stability issues.
AOC: Can be seen as an integrated version of optical modules. It integrates the module and fiber into one unit, eliminating the possibility of optical port contamination and enhancing reliability. AOC's cost is lower than the separated optical module solution but is less flexible. The transmission distance is fixed before shipment, and the entire unit must be replaced if damaged.
In Short-Reach Scenarios (especially within 3 meters): Copper cable solutions have significant cost and power consumption advantages over optical modules/AOC. According to C-Light's estimates, the comprehensive cost of a 400G DAC solution can be 60% lower compared to a 400G AOC solution.
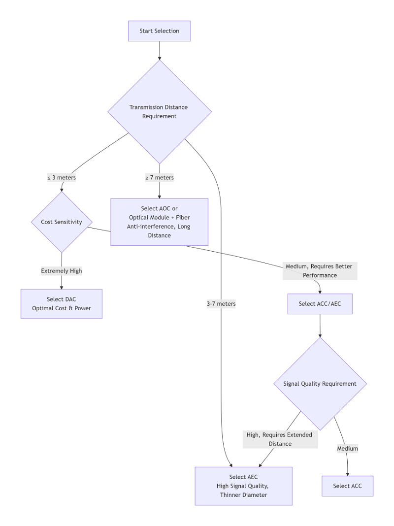
The selection strategy can be summarized as: Long distance (>10m): Prefer optical modules or AOC. Very short distance (<3m) and cost-sensitive: Choose DAC. Medium-short distance (3-7m): Consider AEC. Need signal amplification but with limited budget: Choose ACC.
Selection Decision Guide
Choosing a connection solution involves a comprehensive trade-off among performance, cost, power consumption, and engineering feasibility. The chart below clearly illustrates the core selection path based on different transmission distances and data rates:
*Following is a graph of selection making process for reference

Additional Considerations:
Rate and Future Upgrade: When evolving to 800G, 1.6T, the effective distance for DAC shortens drastically (potentially <2m for 800G), making the advantages of AEC and AOC more pronounced.
Deployment Density: AEC and AOC have smaller diameters and are more flexible, giving them overwhelming advantages in high-density cabling within racks like the GB200 NVL72.
Cooling and Energy Consumption: Large data centers need to consider overall power usage (PUE). Copper cables (especially DAC) offer better heat dissipation and lower power consumption.
TEL:+86 158 1857 3751






















































>
>
>
>
>
>